|
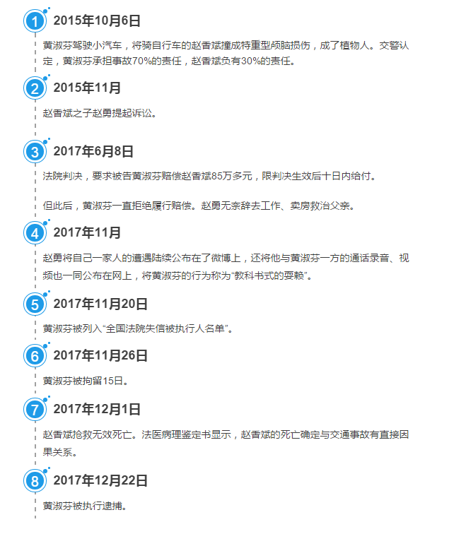
事发两年多后,河北唐山“教科书式老赖”事件,从一场民事纠纷,转化为一件刑事案件。 2015年10月6日,唐山男子赵勇的父亲赵香斌遭遇车祸,法院判决肇事司机黄淑芬赔偿85万余元。直到2017年12月1日赵香斌去世,两年多里黄淑芬始终拒绝赔付。赵勇将自身经历发到网上,引发关注。 12月22日上午,因涉嫌交通肇事罪,肇事者黄淑芬被警方刑事拘留后,经检察院批准,被执行逮捕。
央视评论:治“老赖”,不能光靠舆论倒逼,务须执法必严 唐山“教科书式耍赖”当事人黄淑芬因涉嫌交通肇事罪,被依法逮捕,这一备受关注的“老赖事件”暂时有了结果。 此事在两年多内一波三折。过程中,各种逃避与撕扯,让“老赖”丑行毕露,让受害者困难重重,也凸显了执行难的窘境。 老赖老赖,让人无奈。欠债不还、有钱也不还、法院诉讼后仍不还、上门执行依旧不还等“老赖行为”时有出现,损人不利己甚至害人害己。无论从情理还是法律出发,加强治理“老赖”不仅有其现实急迫性,而且需要立竿见影。
△判决书截图 但现实表明,“老赖”要么摆出一副“谁怕谁”的样子,要么就是“爱谁谁”的轻佻,顽固不堪,以至于让受害者不得不通过舆论维权,自行寻找解决办法。“老赖”真的难治吗?治理“老赖”的制度失效了吗?法律对“老赖”有时会无措吗?这些问题考验法律的正义性,如果回答不好,更有损法治的权威性。从这个意义上说,治理“老赖”,不能光靠舆论倒逼,务须执法必严、重拳出击。 近些年来,治理“老赖”一直在行动。有人总结了整治“老赖”的“十二条酷刑”,从拍卖房产、限制消费到刑罚处罚,手段不断升级;有人也盘点了对“老赖”亮剑的曝、限、查、罚“四字秘诀”,样样给力;还有人盛赞最高法和最高检《关于印发对失信被执行人实施联合惩戒的合作备忘录的通知》,仅494个字的内容就有44个国家部委、中央机关联署的公章,以示其力度。这些无不宣示着:制度之笼,越织越密;一旦失信,寸步难行。 只有精密的机制建设,才能挤压“老赖”的存在空间。小到日常生活,如失信影响乘车出行;大到法律规范,如最高可判七年有期徒刑,只要是全面地、立体地施治,就会让治理“老赖”有的放矢。须知道,对“老赖”零容忍、零宽容是全社会的共识,正因如此,更需要执行力度不放松,彻底让“老赖”无处遁形。
△受害人赵香斌车祸后植物人状态2年,于2017年12月1日去世 不能让守法者吃亏,不能让违法者得逞。再完备的法律规范,不执行或执行弱都会沦为“法律白条”;再细密的制度设计,不真正运转起来也是“名不副实”;再多的部门参与,不切实协调统筹就会出漏洞。可以说,法律运行需要必要的刚性,制度建设应该及时有效,部门联合不能缺乏系统性。实际上,有时候“老赖们”之所以猖獗,并非他们的花样太多或治理的机制太少,而是力度还不够、行动还不快、配合还不好。未来,治理“老赖”不仅要充分发挥现有法律制度的效力,还应该加快社会信用体系建设、尽早尽快地完善公民个人诚信档案。如此,个人才会在敬畏中尊重法律,社会才能在制度呵护下健康发展,也只有在法治与诚信的“双轨”上才能确保稳健驰行。 最后,也需要指出的是,这次黄淑芬被批准逮捕是因为涉嫌交通肇事罪,因为权威认定赵香斌死亡与那一起交通事故有直接因果关系。按相关司法解释,负交通事故主要责任、造成一人死亡,已符合交通肇事罪犯罪的构成要件。也就是说,她的被逮捕并非是因为赖账不还才被抓。这反而更加说明,治理耍赖行为,执行相关判决有多重要。否则如果不是因为涉嫌交通肇事已致人死亡,黄淑芬可能也不会被批捕。 法治正义不是装订的文书,而是高悬在头顶的一把“利剑”,无论是针对“老赖耍赖”还是面对“公民诉讼”,只要民有所呼,法就要有所应。这是司法为民的出发点和落脚点,也是建设社会主义法治国家的必然要求,任重而道远。 (责任编辑:田子能) |




